Перенос настроенных механик email-рассылок с одной платформы на другую может показаться сложной задачей. Важно не только найти подходящий вариант, соответствующий всем требованиям, но и сохранить высокое качество писем. Рассказываем, как это сделало агентство EMAILMATRIX.
Клиент
EMAILMATRIX — агентство CRM-маркетинга, которое на рынке уже 16 лет. Специализируется на создании CRM-коммуникаций и игровых спецпроектов. Также проводит аудиты, разрабатывает стратегии CRM-коммуникаций и занимается интеграцией популярных ESP и CDP-платформ.
Какая задача стояла изначально
Основной задачей был постепенный перенос механик email-маркетинга с зарубежной платформы на российский сервис. Несмотря на то, что предыдущее решение имело широкий функционал, оно перестало устраивать команду агентства, потому что API и пользовательская документация выпускались только на иностранных языках, а интерфейс казался неудобным для работы. enKod посоветовали коллеги, выбрали по этим критериям:
- Российская платформа.
- Наличие инструментов для детальной сегментации базы.
- Понятный интерфейс.
- Возможность доработки функционала по запросу: ключевым была возможность отправки AMP-писем. Такого функционала в enKod не было до прихода EMAILMATRIX.
Специалистам EMAILMATRIX было важно, чтобы платформа обеспечивала корректную работу емейл-канала, и enKod успешно справляется с этой задачей.
Какие этапы работ были
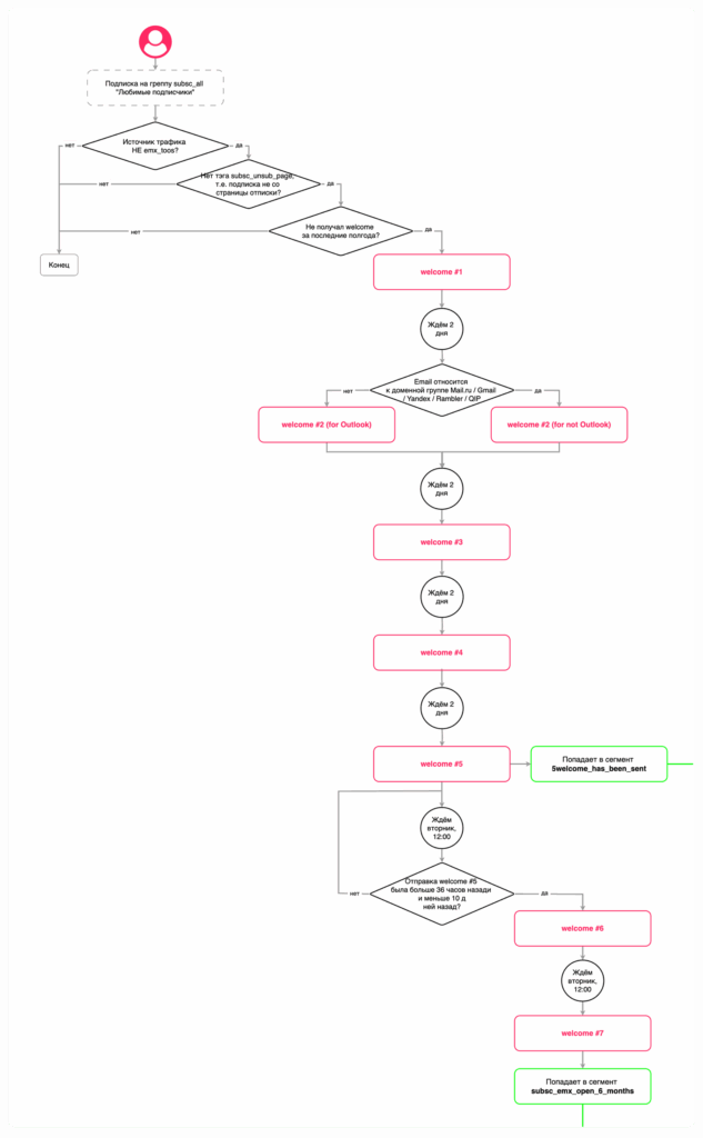
- Описали триггерные цепочки, настроили их в платформе.

Сценарий welcome-цепочки
- Перенесли сегменты.
- Настроили динамический контент (ДК) в письмах. Специалисты EMAILMATRIX отметили гибкую настройку ДК и возможность вывода различной информации.

Пример настройки письма с динамическим контентом
- Перенесли шаблоны писем.
- Перенесли базу контактов в платформу.
- Обновили DNS-записи, чтобы письма не попадали в спам.
- Запустили прогрев базы, чтобы повысить репутацию домена у почтовых сервисов (Gmail, Mail, Yandex и т.д.) и обеспечить высокую доставляемость писем.
- Настроили таблицы данных. Этот функционал позволяет хранить любую информацию о клиентах — покупках, действиях, подписках или дополнительных атрибутах. С их помощью можно быстро находить нужные данные, сегментировать клиентов, удобно импортировать и обновлять информацию, а ещё использовать эти данные для персонализации рассылок и автоматизации маркетинговых сценариев.
- Интегрировали enKod с формами на сайте.
Какие задачи решает с помощью enKod
EMAILMATRIX использует платформу для отправки:
- DOI (Double Opt-In) — это письмо с просьбой подтвердить подписку на рассылку, которое пользователь получает после того, как оставил свой email на сайте.
- Welcome-цепочки.
- Транзакционных писем (например, для потенциального клиента о получении заявки или внутренние письма для сотрудников).
- Массовых рассылок (дайджесты, промописьма, анонсы мероприятий, а также статей и кейсов в блоге).
Еще агентство использует таблицы данных для того, чтобы:
- Фиксировать новых подписчиков в сегментах.
- Следить за оттоком.
- Хранить информацию о том, какой полезный материал запросил пользователь на сайте. Данные из таблицы подтягиваются в DOI.
- Анализировать, что чаще всего запрашивают пользователи.
По просьбе EMAILMATRIX команда enKod добавила возможность прикрепить AMP-версии к мгновенным и запланированным емейл-сообщениям, а также к сообщениям, используемым в автоматических сценариях рассылок. Агентству было важно иметь этот функционал, об этом ребята сообщили на этапе выбора платформы. Поэтому enKod взял на себя обязательство его реализовать.
AMP-письма — это электронные рассылки с интерактивными элементами, позволяющие пользователям взаимодействовать с контентом прямо в письме без перехода на сайт. В таких письмах можно листать галереи изображений, заполнять формы, участвовать в опросах, добавлять товары в корзину и даже играть в игры.
Специалисты EMAILMATRIX провели эксперимент, в ходе которого AMP-письма сравнили с максимально приближенными по дизайну статичными HTML-письмами для продвижения контента блога. Целью было проверить, насколько интерактивный контент повышает вовлечённость и конверсию, измеряемую кликами по целевым ссылкам в письмах.
Результаты подтвердили, что даже минимальная интерактивность в AMP-письмах, например, один клик для раскрытия контента, значительно увеличивает конверсию — в 3,2 раза больше целевых кликов по сравнению с обычными письмами.
Какие сложности были
В enKod на одну группу рассылок нельзя прикрепить несколько DOI-писем. EMAILMATRIX использует DOI в двух случаях:
- для тех, кто подписался на емейл-рассылки,
- для тех, кто попадает в базу из лид-магнита.
Нужно было придумать, как в зависимости от источника подписки рассылать разные DOI. Менеджер поддержки enKod предложил реализовать это через сценарий — API-вызов нужного метода.
На что будет направлен фокус
Ключевой канал, на который будет направлена работа ー email-рассылки, как и было ранее. Письма от EMAILMATRIX можно разделить на следующие категории:
- Welcome-цепочка.
- Регулярные рассылки: дайджесты, промописьма, анонсы мероприятий, статей и кейсов в блоге.
- AMP-письма.
На текущий момент платформа закрывает потребности агентства в рассылках. В будущем EMAILMATRIX планирует рассмотреть другие возможности enKod, например, веб-пуши.
Отзыв клиента

Лиана Галина
Старший технический специалист EMAILMATRIX
— До enKod мы пользовались ExpertSender. И ExpertSender меня всем устраивал, он имеет довольно широкий функционал и возможности, но его интерфейс стал казаться устаревшим и перегруженным, а обновляемая документация была только на английском и польском языках. enKod предоставляет подробную документацию с понятными примерами, что позволило без проблем провести все необходимые интеграции и автоматизации. Из плюсов enKod также могу отметить стабильную доставляемость, детальную аналитику. Если не хватает возможностей сегментатора, можно воспользоваться SQL-шаблонами. Из минусов: периодически интерфейс подвисает, долго реагирует.
И отдельное спасибо за команду поддержки: оперативно вникают в задачу, предлагают решения. Это всегда приятный бонус, который делает работу с новым сервисом комфортной.